お元気村へようこそ
佐賀県鳥栖市宿町の介護施設です。
電話でのお問い合わせはTEL.0942-84-3216
〒841-0075 佐賀県鳥栖市立石町2178-1
トップ
›
デイサービスセンター お元気広場
›
処遇改善への取り組み(デイサービス)
メニュー
コンテンツへスキップ
トップページ
ご挨拶
企業概要
アクセス
お問い合わせ
ケアプランセンター お元気リボン
認知デイ お元気てらす
グループホーム お元気ハウス
小規模多機能ホーム お元気横丁
デイサービスセンター お元気広場
有料老人ホーム お元気住まいる
デイサービスセンター お元気広場
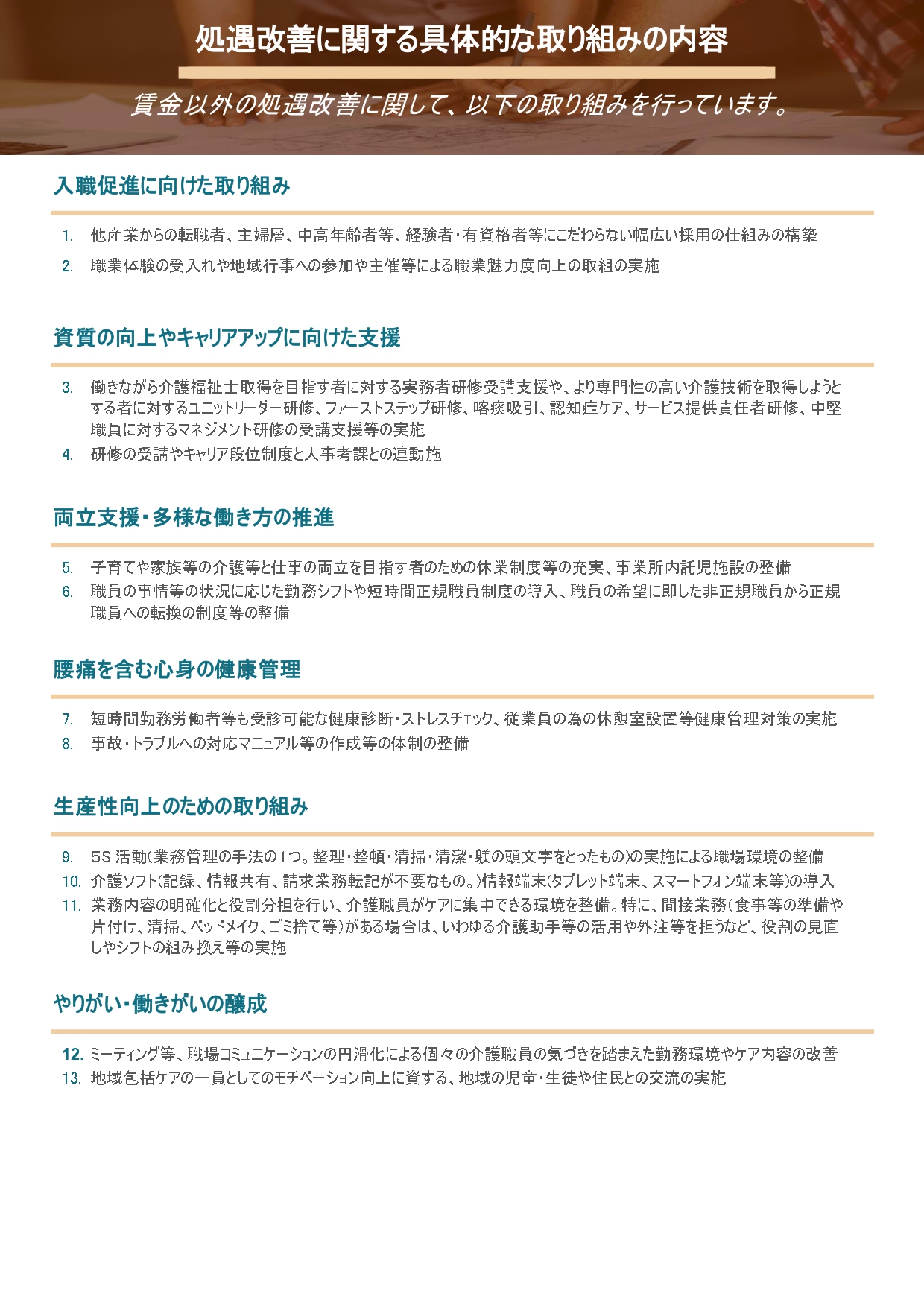
処遇改善に関する具体的な取り組み
お元気通信
お元気通信5月号
お元気通信4月号
お元気通信3月号
お元気通信2月号
お元気通信1月号
メニュー
コンテンツへスキップ
デイサービスセンター お元気広場
お元気広場での一日
料金表
重要事項説明書(デイサービス)
処遇改善への取り組み(デイサービス)